Fragment 的简单用法
Fragment 是一种可以嵌入在 Activity 当中的 UI 片段,它能让程序更加合理和充分地利用大屏幕的空间,因此在平板上应用非常广泛
在一个 Activity 中添加两个 Fragment,并让两个 Fragment 平分 Activity 的空间,首先新建一个左侧 Fragment 的布局 left_fragment.xml,这个布局只放置了一个按钮
<LinearLayout xmlns:android="http://schemas.android.com/apk/res/android"
android:orientation="vertical"
android:layout_width="match_parent"
android:layout_height="match_parent">
<Button
android:id="@ id/button"
android:layout_width="wrap_content"
android:layout_height="wrap_content"
android:layout_gravity="center_horizontal"
android:text="Button" />
</LinearLayout>
然后新建一个右侧 Fragment 的布局 right_fragment.xml,将背景色设置成绿色,并放置一个 TextView 用于显示一段文本
<LinearLayout xmlns:android="http://schemas.android.com/apk/res/android"
android:orientation="vertical"
android:background="#00ff00"
android:layout_width="match_parent"
android:layout_height="match_parent">
<TextView
android:layout_width="wrap_content"
android:layout_height="wrap_content"
android:layout_gravity="center_horizontal"
android:textSize="24sp"
android:text="This is right fragment" />
</LinearLayout>
接着新建一个 LeftFragment 类,并让它继承自 Fragment,注意这里要使用 AndroidX 库中的 Fragment,将刚刚定义的两个布局动态加载进来
class LeftFragment : Fragment() {
override fun onCreateView(
inflater: LayoutInflater,
container: ViewGroup?,
savedInstanceState: Bundle?
): View? {
return inflater.inflate(R.layout.left_fragment, container, false)
}
}
class RightFragment : Fragment() {
override fun onCreateView(
inflater: LayoutInflater,
container: ViewGroup?,
savedInstanceState: Bundle?
): View? {
return inflater.inflate(R.layout.right_fragment, container, false)
}
}
接下来修改 activity_main.xml 中的代码,使用 <fragment> 标签在布局中添加 Fragment
<LinearLayout xmlns:android="http://schemas.android.com/apk/res/android"
android:orientation="horizontal"
android:layout_width="match_parent"
android:layout_height="match_parent">
<fragment
android:id="@ id/leftFrag"
android:name="com.example.fragmenttest.LeftFragment"
android:layout_width="0dp"
android:layout_height="match_parent"
android:layout_weight="1" />
<fragment
android:id="@ id/rightFrag"
android:name="com.example.fragmenttest.RightFragment"
android:layout_width="0dp"
android:layout_height="match_parent"
android:layout_weight="1" />
</LinearLayout>

动态加载 Fragment
Fragment 真正强大之处在于,它可以在程序运行时根据具体情况来动态添加 Fragment,使得程序界面更加多样化
修改 activity_main.xml 的代码,使用 FrameLayout 布局,所有的空间都会默认摆放在布局的左上角,由于这里仅需要在布局里放入一个 Fragment,不需要任何定位,因此适合使用 FragLayout
<LinearLayout xmlns:android="http://schemas.android.com/apk/res/android"
android:orientation="horizontal"
android:layout_width="match_parent"
android:layout_height="match_parent">
<fragment
android:id="@ id/leftFrag"
android:name="com.example.fragmenttest.LeftFragment"
android:layout_width="0dp"
android:layout_height="match_parent"
android:layout_weight="1" />
<FrameLayout
android:id="@ id/rightLayout"
android:layout_width="0dp"
android:layout_height="match_parent"
android:layout_weight="1" />
</LinearLayout>
修改 MainActivity 中的代码,实现动态添加 Fragment 的功能,给左侧 Fragment 的按钮注册一个点击事件,会动态加载右侧 Fragment
class MainActivity : AppCompatActivity() {
override fun onCreate(savedInstanceState: Bundle?) {
super.onCreate(savedInstanceState)
setContentView(R.layout.activity_main)
button.setOnClickListener {
replaceFragment(RightFragment())
}
}
private fun replaceFragment(fragment: Fragment) {
val fragmentManager = supportFragmentManager
val transaction = fragmentManager.beginTransaction()
transaction.replace(R.id.rightLayout, fragment)
transaction.commit()
}
}


Fragment 实现返回栈
在上一节,通过点击按钮加载一个 Fragment 之后,按下 Back 键程序就会直接退出,如果我们希望实现类似返回栈的效果,按下 Back 键可以返回
FragmentTransaction 中提供了一个 addToBackStack() 方法,可以用于将一个事务添加到返回栈中,修改 MainActivity 中的代码
class MainActivity : AppCompatActivity() {
override fun onCreate(savedInstanceState: Bundle?) {
super.onCreate(savedInstanceState)
setContentView(R.layout.activity_main)
button.setOnClickListener {
replaceFragment(RightFragment())
}
}
private fun replaceFragment(fragment: Fragment) {
val fragmentManager = supportFragmentManager
val transaction = fragmentManager.beginTransaction()
transaction.replace(R.id.rightLayout, fragment)
transaction.addToBackStack(null)
transaction.commit()
}
}
我们在事务提交之前调用了 FragmentTransaction 的 addToBackStack() 方法,它可以接收一个名字用于描述返回栈的状态,一般传入 null 即可。现在重新运行程序,点击按钮加载右侧 Fragment,然后按下 Back 键,程序不会立刻退出,而是返回上一状态
Fragment 和 Activity 之间的交互
为了方便 Fragment 和 Activity 之间进行交互,FragmentManager 提供了一个类似于 findViewById() 的方法,专门用于从布局文件中获取 Fragment 的实例
supportFragmentManager.findFragmentById(R.id.leftFrag) as LeftFragment
那么在 Fragment 中又该怎么调用 Activity 里的方法呢?在每个 Fragment 中都可以通过调用 getActivity() 方法来得到和当前 Fragment 相关联的 Activity 实例
if (activity != null) {
val mainActivity = activity as MainActivity
}
不同的 Fragment 之间也可以通信,基本思路是:首先在一个 Fragment 中得到与它相关联的 Activity,然后再通过这个 Activity 去获取另外一个 Fragment 实例,就实现了不同的 Fragment 之间的通信了
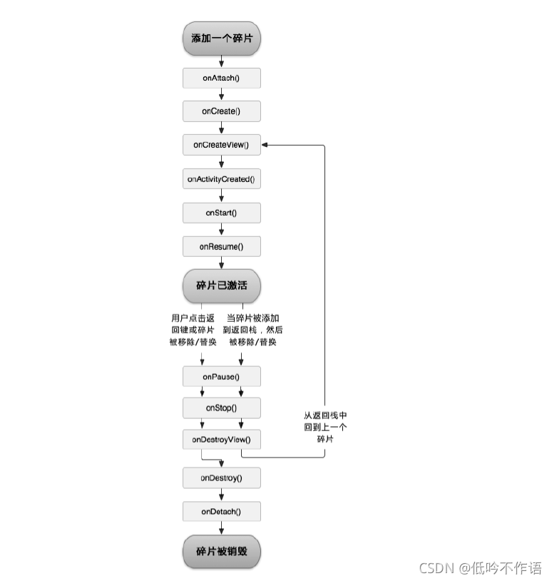
Fragment 生命周期
和 Activity 一样,Fragment 也有自己的生命周期,并且大体一致,只不过在一些细小的地方会有部分区别:
- 运行状态
当一个 Fragment 所关联的 Activity 正处于运行状态,该 Fragment 也处于运行状态
- 暂停状态
当一个 Activity 进入暂停状态(由于另一个未占满的 Activity 被添加到了栈顶),与它相关联的 Fragment 就会进入暂停状态
- 停止状态
当一个 Activity 进入停止状态,与它相关联的 Fragment 就会进入停止状态,或者通过调用 FragmentTransaction 的 remove()、replace() 方法将 Fragment 从 Activity 中移除,但在事务提交前调用了 addToBackStack() 方法,也会进入停止状态
- 销毁状态
当 Activity 被销毁时,与它相关联的 Fragment 就会进入销毁状态,或者通过调用 FragmentTransaction 的 remove()、replace() 方法将 Fragment 从 Activity 中移除,但在事务提交前没有调用了 addToBackStack() 方法,也会进入销毁状态
Fragment 完整的生命周期可参考下图

到此这篇关于Android入门教程之Fragment的具体使用详解的文章就介绍到这了,更多相关Android Fragment内容请搜索Devmax以前的文章或继续浏览下面的相关文章希望大家以后多多支持Devmax!