为什么要使用Application Cache技术?
在HTML5之前,我们需要接入网络才能访问,这毫无疑问是网站多次请求服务器,造成速度变慢,对于PC用户,网络相对比较稳定,载入速度也不会差太多。但是移动端呢?移动端依赖无线信号、依赖信号塔、位置不固定、受附近建筑影响等。一系列导致网络的不稳定,我们不能改变用户,也不能放弃网络较慢的用户。
还有,在混合app领域,经常使用内置webview加载html页面,如果网速太慢,依然会造成上述问题。
离线存储技术
实际开发中,主要是使用Application Cache和LocalStorage技术,它们来自HTML5技术。
(1)Application Cache:通常用于静态资源(静态页面)的缓存。
(2)LocalStorage:通常用于AJAX请求缓存,存储非关键性AJAX数据。
我用一段话来赘述下为什么要使用Application Cache技术:
当页面有些元素它们是不变的,你可以使用Application Cache技术离线缓存掉,每次访问这些缓存掉的元素就不需要再请求服务器了,当有些东西经常变,那就让它们每次请求服务器吧!
HTML5 Application Cache特性
HTML5 引入了应用程序缓存,这意味着 web 应用可进行缓存,并可在没有因特网连接时进行访问。
应用程序缓存为应用带来三个优势:
(1)离线浏览:用户可在不介入网络时访问使用
(2)速度提升:已缓存资源加载得更快
(3)减少对服务器的请求:浏览器将只从服务器下载更新过或更改过的资源支持情况:除了IE浏览器,都支持Application Cache
开始使用Application Cache
涉及角色:服务器和html文件
服务器端需要做的事情
管理维护manifest.appcache文件,检查manifest清单中是否有无法访问的文件,并及时更新,以免造成损失。
manifest文件(W3C建议文件扩展名为.appcache)
manifest 文件是简单的文本文件,它告知浏览器被缓存的内容(以及不缓存的内容)。
manifest 文件可分为三个部分:
- CACHE MANIFEST - 在此标题下列出的文件将在首次下载后进行缓存
- NETWORK - 在此标题下列出的文件需要与服务器的连接,且不会被缓存
- FALLBACK - 在此标题下列出的文件规定当页面无法访问时的回退页面(比如 404 页面)
我们梳理一下逐一进行介绍
一、CACHE MANIFEST(它是必须的)
CACHE MANIFEST /reset.css /logo.gif /hx.js
manifest 文件列出了三个资源:一个 CSS 文件,一个 GIF 图像,以及一个 JavaScript 文件。当 manifest 文件加载后,浏览器会从网站的根目录下载这三个文件。然后,无论用户何时与因特网断开连接,这些资源依然是可用的。
注意:文件位置根据文件在服务器的实际目录,确保路径正确。
总结:CACHE MANIFEST列出的资源是需要在本地缓存的文件(要缓存的文件)
二、NETWORK
NETWORK: nav.html
NETWORK 小节规定文件 “nav.html” 永远不会被缓存,且离线时不可用。
NETWORK: *
也可以使用星号“ * ”来指示所有其他资源/文件都需要因特网连接。
注意:千万不要把首页index放入NETWORK中禁止缓存,否则插件等无法使用。
总结:NETWORD列出的资源是需要每次请求的动态资源文件(不缓存的文件)
三、FALLBACK
FALLBACK: /index/ /404.html
FALLBACK 小节规定如果无法建立因特网连接,则用 “404.html” 替代 /index/ 目录中的所有文件。
注意:第一个 URI 是资源,第二个是替补。
总结:FALLBACK列出的资源是如果某个文件无法联网或接入失败,则使用后一个替补显示。(友好的替补页面)
完整的manifest文件
CACHE MANIFEST # Files that need to be cached2014.6.5 /reset.css /logo.gif /hx.js NETWORK: #Files that do not need caching2014.6.5 nav.html FALLBACK: #Files to be replaced2014.6.5 /index/ /404.html
注意:#代表注释行,看似简单的注释行却有着很大的用处,为什么这么说呢,因为应用的缓存会在其 manifest 文件更改时被更新。如果您编辑了一幅图片,或者修改了一个 JavaScript 函数,这些改变都不会被重新缓存。更新注释行中的日期和版本号、时间戮或md5码等,是一种使浏览器重新缓存文件的办法。
html需要做的事情
只需要引入manifest.appcache文件
<!DOCTYPE HTML> <html manifest="manifest.appcache">
Application Cache生命销毁规则
(1)用户清空浏览器的缓存,此时Application Cache本地缓存将销毁。
(2)manifest文件被修改时,因为应用的缓存会在其 manifest 文件更改时被更新。如果您编辑了一幅图片,或者修改了一个 JavaScript 函数,这些改变都不会被重新缓存,此时Application Cache本地缓存将销毁。
(3)由程序来更新应用缓存
深入manifest.appcache文件
首先提醒的就是,千万不要把index首页禁止缓存,虽然放入NETWORK也不起作用,这是一种规范,也是一种规则,请遵守。
HTTP相关的缓存头域以及https的缓存页面限制,将被manifest所无视,所以在用户代理更新页面之前,它是不会过期的,也就是说,即使是HTTPS,也可以脱机工作。
各大浏览器对应用缓存的容量限制有所不同,几乎为5MB。
当一个资源被缓存后,该浏览器直接请求这个绝对路径也会访问缓存中的资源。
缓存包含manifest清单的页面,所以实际上,即使我们不显示的把包含manifest的页面,列在manifest缓存清单中,这个页面也会被缓存。
每次网站更新,服务器端要进行manifest.appcache文件的检查和更新,避免造成损失。
站点中的其他页面即使没有设置manifest属性,请求的资源如果在缓存中也从缓存中访问。
如果manifest文件,或者内部列举的某一个文件不能正常下载,整个更新过程都将失败,浏览器继续全部使用老的缓存。
其实,不必明确的列出Application Cache链接到的页面,默认情况下,任何包含html元素manifest属性的页面都会缓存,这些自动缓存的页面称为主条目,而清单中列出的文件称为详细条目,如果某些文件需要在线访问,可以创建 “ 白名单 ”。像在NETWORK下的条目,这些文件通常称之为网络条目,每次联网,每次都要请求服务器。
第一行CACHE MANIFEST是固定的格式,且必须要写在第一行,也必须要有,NETWORK和FALLBACK为可选项。
FALLBACK中的资源必须和manifest文件同源。
引用manifest的html必须与manifest文件同源,在同一个域下。
当manifest文件发生改变时,资源请求本身也会触发更新
注释不仅仅起到不执行的作用,上述已经详细解释了,可以是版本号,时间戳或者md5码等等。
manifest文件中的cache部分不能使用通配符,必须手动指定,没有自动化工具。
在开发过程中,通过ajax与WCF进行数据交互时,常常头一次或头几次数据加载成功,以后均加载失败。
因为启用的web离线缓存机制,所以每次ajax加载数据时是从本地缓存文件中读取的,用的是ajax的get模式,因为get模式缓存,所以不会重新向服务器请求数据,导致数据加载失败。
改成ajax post方式后,数据 never cache,所以每次刷新网站,均会向service请求数据。
报错: Application Cache Error event: Manifest fetch failed (404)
解决方法:
manifest 文件需要配置正确的 MIME-type,即 “text/cache-manifest”。
manifest 的 contentType = text/cache-manifest,扩展名建议为 .appcache
且必须在 web 服务器上进行配置,不同的服务器配置方法不一样。
页面离线,ajax更新。
首先,你可以修改下 manifest 文件来更新这个页面,但是作为文章内容页面离线以后,就会存储在本地了,如果你是一篇章的话,那么这个文章的内容页就被存下来了,你如果以相同的 url 去访问,不管你文章里面的数据更新没有,这个离线下来的页面都不会更新了 ( 除非你更新manifest 文件 ) 。所以,你所有的动态数据,都得用 ajax 方式去获取,就像客户端一样,离线的页面应该是一个没有数据的空壳,然后通过 ajax 去拉去数据填补这个空壳。然后要注意的是,ajax 的请求地址,要写到manifest 的 network 中。
离线页面的更新(长尾问题)
网站更新了,如何更新用户本地的离线页面呢?
与很多文章中说的一样,先上线你的文件,然后修改一下页面中引入的cache.manifest文件即可,比如修改下注释,修改后,如果再访问页面,就会先去校验manifest 时候有更新,如有更新,再次刷新页面的时候,页面就会更新了。
长尾问题(非常重要):
就像前面说到的一样,如果你的 manifest 文件更新了,你访问页面,需要刷新一次,更新的页面才能 load加载进来,那么这样就有一个问题,如果你的后端数据,就是给 js ajax 接口的数据变化了,你对应的 js 也修改了。那么你修改 manifest 上线的时候,第一次开页面,页面就会出 bug 了。再刷一次页面,就好了。那么,这个第一次访问的 bug ,是我们不想看到的。
而且你不能知道用户什么时候第二次再来访问你的页面,所以你的页面一旦使用 manifest 离线,就像客户端一样,这样就出现了长尾问题。还好, manifest 有一些 js 接口,可以来判断, load 更新文件。
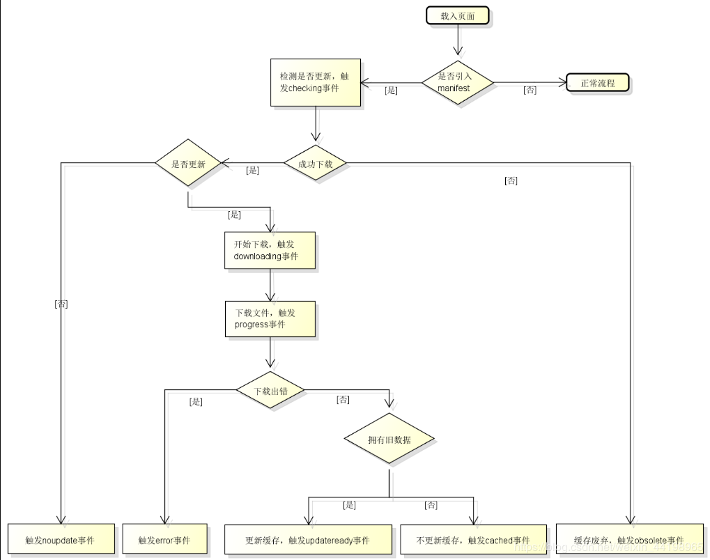
cache.status属性返回当前离线应用状态
- UNCACHED ( 数值 0) :未启用离线应用
- IDLE ( 数值 1) :已开启离线应用,但本地缓存的资源是最新的,并且未标记为废弃资源
- CHECKING ( 数值 2) :当前更新缓存的状态为 “ 检查中 ”
- DOWNLOADING ( 数值 3) :当前更新缓存的状态为 “ 下载资源中 ”
- UPDATEREADY ( 数值 4) :当前更新缓存的状态为 “ 更新完毕 ”
- OBSOLETE ( 数值 5) :已开启离线应用,但缓存资源都已标记为废弃
如果文件超出缓存5M的大小,会造成什么。
比如我A频道维护了自己的Application Cache,B频道也维护了自己的,这个时候A频道如果使用达到了一个峰值,会导致B频道所有的缓存失效。
所以,建议Application Cache存储公共资源,不要存储业务资源!
由更新机制来说,首次更新manifest时,因为页面加载已经开始甚至已经完成,缓存更新尚未完成,浏览器仍然会使用过期的资源;浏览器是当Application Cache有更新时,该次不会使用新资源,第二次才会使用。这个时候update事件中执行window.reload事件。
window.applicationCache.addEventListener("updateready", function(){
window.location.reload()
});
由上例可以知道,缓存的不只是显示定义的文件,比如上例中的applicationcache/时便会默认保存index.html为映射的数据,并且包含demo.appcache文件,很多时候会遇到一次文件更新线上老是不更新,这个时候随便在manifest配置文件中做一点修改即可更新。
做一下代码更改:
<html manifest="A.appcache"> => <html manifest="B.appcache">
这个时候如果不做A.appcache的更新的话,缓存将不会更新,原因是index.html被缓存了,检测的仍然是原manifest清单
各个页面统一管理自己的manifest清单,意思是a页面配置了common.js,b页面也配置了common.js,意思是a页面更新后,
b页面的manifest不更改的话,b页面依旧读取的是老版本的文件,这个有一定道理却也有一定浪费,需要公共页面做处理。

到此这篇关于HTML5实现应用程序缓存(Application Cache)的文章就介绍到这了,更多相关HTML5应用程序缓存内容请搜索Devmax以前的文章或继续浏览下面的相关文章,希望大家以后多多支持Devmax!